SND/E系列級聯光幕
特點:◆可提供2、3級或4級聯光幕,多種接線方式;◆規格型號齊全,安裝方便,接線簡單;◆完善的自檢功能;◆抗電磁、光干擾能力強;◆具有工作狀態、接線及故障指示功能;◆具有安全監控的雙路PNP輸出(雙路NPN輸出);◆配合專用工具第一級安全光幕可單獨使用。技術參數:保護長度SND:0-8000mmSN...
特點:
◆可提供2、3級或4級聯光幕,多種接線方式;
◆規格型號齊全,安裝方便,接線簡單;
◆完善的自檢功能;
◆抗電磁、光干擾能力強;
◆具有工作狀態、接線及故障指示功能;
◆具有安全監控的雙路PNP輸出(雙路NPN輸出);
◆配合專用工具第一級安全光幕可單獨使用。
?
技術參數:
| 保護長度 | SND:?0-8000mm | SNE:?0-20000mm |
| 保護高度 | 光軸間距×(光束數-1)? | |
| 光軸間距 | 20mm,?40mm,?80mm | 20mm,?40mm,?80mm |
| 檢測精度 | 30mm,?50mm,?100mm | 40mm,?60mm,?100mm |
| 工作電源 | DC12V-24V | |
| 工作電流 | <200mA | |
| 負載電流 | <200mA | |
| 響應時間 | 二級<20ms;?三、四級≤50ms | |
| 診斷覆蓋率 | >99% | |
| 平均無危險故障時間 | 200a | |
| 安全等級 | PL?e?(EN?ISO?13849) | |
| 防護等級 | IP65 | |
| 工作溫度 | –10°C?~?+55°C | |
| 環境濕度 | 20°C,?RH?≤85% | |
| 抗光干擾 | 10000Lux?(入射角≥5°) | |
| 抗振動 | 頻率:10-55Hz,?振幅:0.35mm | |
| 抗沖擊 | 15g,?16ms,?X,Y,Z軸,每軸1000次 | |
?
?
選型表:

?
| 光軸間距20mm | 光軸間距40mm | 光軸間距80mm | ||||||||||
| 光束 | 規格 | H | L | L1,L2,L3 | 規格 | H | L | L1,L2,L3 | 規格 | H | L | L1,L2,L3 |
| 2 | ? | ? | ? | ? | ? | ? | ? | ? | SND0280 | 80 | 210 | 235 |
| 4 | ? | ? | ? | ? | SND0440 | 120 | 210 | 235 | SND0480 | 240 | 370 | 395 |
| 6 | ? | ? | ? | ? | SND0640 | 200 | 290 | 315 | SND0680 | 400 | 530 | 555 |
| 8 | SND0820 | 140 | 210 | 235 | SND0840 | 280 | 370 | 395 | SND0880 | 560 | 690 | 715 |
| 10 | ? | ? | ? | ? | SND1040 | 360 | 450 | 475 | SND1080 | 720 | 850 | 875 |
| 12 | SND1220 | 220 | 290 | 315 | SND1240 | 440 | 530 | 555 | SND1280 | 880 | 1010 | 1035 |
| 14 | ? | ? | ? | ? | SND1440 | 520 | 610 | 635 | SND1480 | 1040 | 1170 | 1195 |
| 16 | SND1620 | 300 | 370 | 395 | SND1640 | 600 | 690 | 715 | SND1680 | 1200 | 1330 | 1355 |
| 18 | ? | ? | ? | ? | SND1840 | 680 | 770 | 795 | SND1880 | 1360 | 1490 | 1515 |
| 20 | SND2020 | 380 | 450 | 475 | SND2040 | 760 | 850 | 875 | SND2080 | 1520 | 1650 | 1675 |
| 22 | ? | ? | ? | ? | SND2240 | 840 | 930 | 955 | ? | ? | ? | ? |
| 24 | SND2420 | 460 | 530 | 555 | SND2440 | 920 | 1010 | 1035 | ? | ? | ? | ? |
| 26 | ? | ? | ? | ? | SND2640 | 1000 | 1090 | 1115 | ? | ? | ? | ? |
| 28 | SND2820 | 540 | 610 | 635 | SND2840 | 1080 | 1170 | 1195 | ? | ? | ? | ? |
| 30 | ? | ? | ? | ? | SND3040 | 1160 | 1250 | 1275 | ? | ? | ? | ? |
| 32 | SND3220 | 620 | 690 | 715 | SND3240 | 1240 | 1330 | 1355 | ? | ? | ? | ? |
| 34 | ? | ? | ? | ? | SND3440 | 1320 | 1410 | 1435 | ? | ? | ? | ? |
| 36 | SND3620 | 700 | 770 | 795 | SND3640 | 1400 | 1490 | 1515 | ? | ? | ? | ? |
| 40 | SND4020 | 780 | 850 | 875 | SND4040 | 1560 | 1650 | 1675 | ? | ? | ? | ? |
| 44 | SND4420 | 860 | 930 | 955 | SND4440 | 1720 | 1810 | 1835 | ? | ? | ? | ? |
| 48 | SND4820 | 940 | 1010 | 1035 | SND4840 | 1880 | 1970 | 1995 | ? | ? | ? | ? |
| 52 | SND5220 | 1020 | 1090 | 1115 | SND5240 | 2040 | 2130 | 2155 | ? | ? | ? | ? |
| 56 | SND5620 | 1100 | 1170 | 1195 | SND5640 | 2200 | 2290 | 2315 | ? | ? | ? | ? |
| 60 | SND6020 | 1180 | 1250 | 1275 | SND6040 | 2360 | 2450 | 2475 | ? | ? | ? | ? |
| 64 | SND6420 | 1260 | 1330 | 1355 | SND6440 | 2520 | 2610 | 2635 | ? | ? | ? | ? |
| 68 | SND6820 | 1340 | 1410 | 1435 | SND6840 | 2680 | 2770 | 2795 | ? | ? | ? | ? |
| 72 | SND7220 | 1420 | 1490 | 1515 | SND7240 | 2840 | 2930 | 2955 | ? | ? | ? | ? |
?
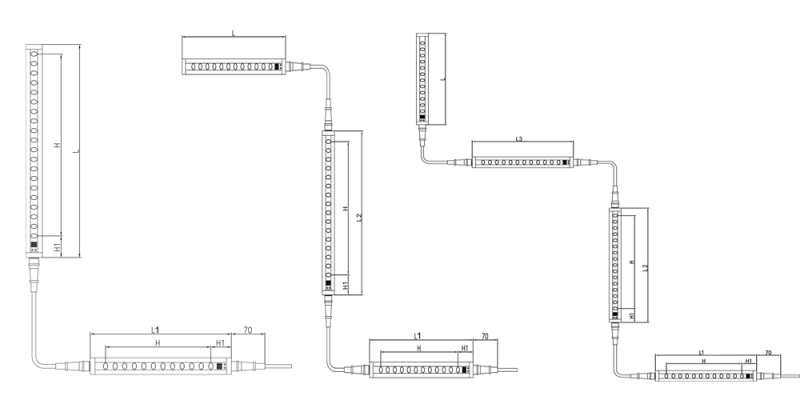
H:保護高度,L:傳感器高度;
可任意組合,如2級級聯 SND2820-1440-NPN-W;3級級聯 SND2820-1440-0880-NPN-W;4級級聯 SND2820-1440-0880-2020-NPN-W
